掇刀区“双减”工作
专门协调机制办公室
提醒大家
请充分尊重孩子成长规律
理性选择校外培训
↓↓↓↓
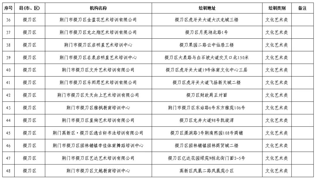
荆门市掇刀区校外培训机构“白”名单
掇刀区“双减”办敬告广大学生家长:
“白”名单机构均已经取得培训资质,并在全国校外培训监管与服务综合平台上架及售卖相应培训课程,接受全流程监管。家长朋友可以结合孩子成长需求,科学选择培训课程,合理安排培训时间,并通过全国校外教育培训“家长端”APP选课缴费,培训费直接缴入培训机构资金监管账户,并与培训机构签订《中小学生校外培训服务合同(示范文本)》,索要正规发票,切勿将培训费用通过其他渠道交给、转给任何机构或个人。





荆门市掇刀区校外培训机构“灰”名单
掇刀区“双减”办敬告广大学生家长:
“灰”名单机构已经取得培训资质,但目前尚未按照主管部门要求在全国校外培训监管与服务综合平台上架及售卖相应培训课程,未接受全流程监管,主管部门已责令其限期整改。在完成整改前,家长通过其他渠道交费后可能发生资金风险、产生退费纠纷,建议家长朋友谨慎选择。可以与培训机构协议采用“先上课、后付费”方式,避免发生“退费难”风险。

荆门市掇刀区校外培训机构“黑”名单
掇刀区“双减”办敬告广大学生家长:
“黑”名单机构系校外培训主管部门在监管检查中已掌握的未取得培训资质,或者有严重违规行为的培训机构,正处于限期整改状态,整改不到位将进行关停,参与此类机构培训有风险。在机构取得办学资质或完成整改前,请家长朋友坚决抵制,不要选择此类培训机构,不要缴费,并主动进行监督。
